LayeredDigraphLayout: How to make links appear as coming out of the node center?

Hi GoJS support team,

We’re experimenting with setsPortSpots: false in LayeredDigraphLayout to make our diagram less “wavy.” The overall flow looks much cleaner, but the curved links still connect to the top and bottom of each node, even though I expected them to originate from the node centre once setsPortSpots was disabled.

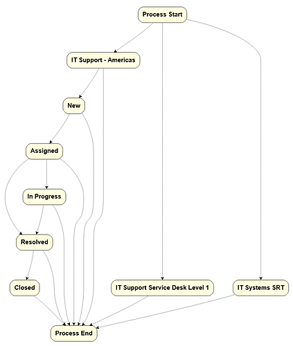
What we see
Screenshot 1 – current behaviour

Attempts so far

  1. Setting a centre spot on the Node itself
fromSpot: go.Spot.Center,
toSpot: go.Spot.Center,

– the links moved, but the result was even less tidy.

  1. Adding an explicit port in the middle of the Node
    And setting that point in the link object:
fromPortId: 'label',
toPortId: 'label',

– the links have the right shape, but now there is an overlap.

It feels like I’m missing a setting that tells the layout (or router) to honour the centre-port geometry without introducing overlaps. Could you point me in the right direction?

Here’s a minimal repro on CodePen:
https://codepen.io/olek-at-lightspeed/pen/myJpNvd?editors=0010

Thank you!

Best regards,
Olek.

The routing in your middle sample is pretty wild – we should address that. I guess we never handled the case where a fromSpot or toSpot was Center.

It seems to me that the routing is pretty much the same whether the port is is whole Node or just the TextBlock that is named “label”. But I’ll investigate to see what can be done.

1 Like

Are you aware that if you have links coming out as if from the center of the node, or going into towards to the center of the node, that you will have more links crossing over other nodes?

That might not be a problem in this particular graph, but it will be when there are more nodes in a layer close to each other.

Hi Walter,

We originally used the standard layouting with top and bottom ports, and while it was working fine, it seemed that it could be improved. In our graph we have considerable number of bakward links, and it looked slightly confusing to users, not really eye-catching.

After setting setsPortSpots: false those backward links are more obviously placed and while links are not so neatly arranged after consulation with users we found out that this variant is preferred more. This layout allows to eye-catch ping-pong scenarious visually, like what happens around “New” node. And we still dont have that much overlaps with nodes and links.

And when we have even more nodes and edges in the graph in becomes a bit more messy, but at this point we recommend to use filters to reduce number of connections anyway because it is very hard to look at such complex diagrams.

So, to answer your question, yes we aware of some overlapping issues, but it seems it is negligible. We are trying different combinations and are open to any suggestion. So far only option I didn’t try is to use AvoidsLinksRouter but it seems that will completely replace routing provided by LayeredDigraphLayout, which will change graph considerably.

Maybe there is a way to still use standard routing from LayeredDigraphLayout for most of the curly links, but for short direct and reverse links to use just straight lines?

What happens if you set Layout.isRouting to false?

I can look into not routing certain links later.

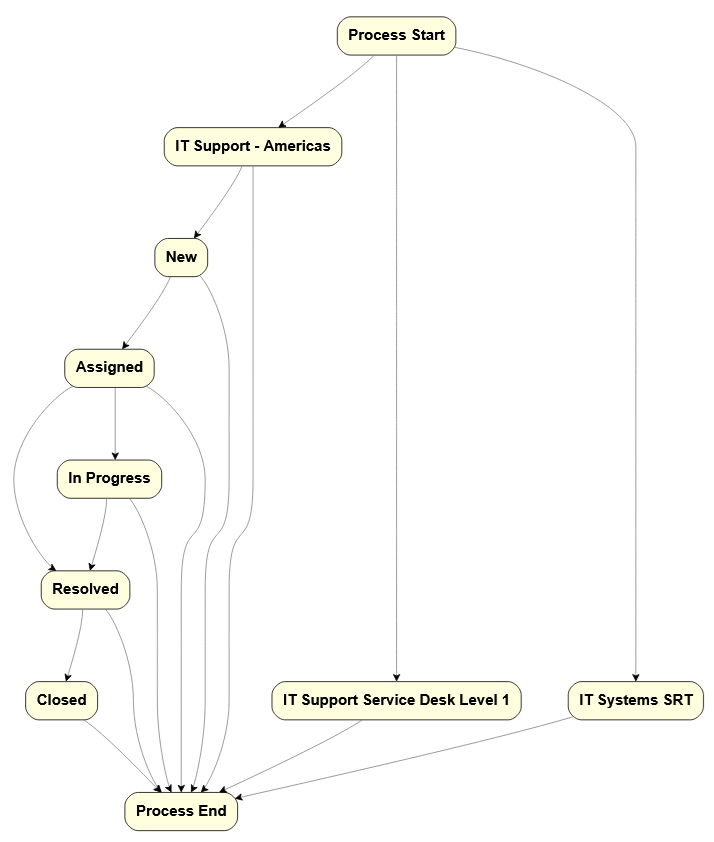
Hi Walter,

When setting Layout.isRouting to false I can see that links are coming out from the center of the node, as expected.

Yes, I haven’t made as much progress as I had hoped.

How about this?

This is going into the next baselevel of version 3.1, which is still in pre-release.

Here’s the code I used. It’s basically your code without bothering to try to be clever, hence the commented out lines and deleted code to try to use the node’s TextBlock as the port.

<!DOCTYPE html>
<html>

<head>
  <title>Minimal GoJS Sample</title>
  <!-- Copyright 1998-2025 by Northwoods Software Corporation. -->
</head>

<body>
  <div id="myDiagramDiv" style="border: solid 1px black; width:100%; height:800px"></div>
  <textarea id="mySavedModel" style="width:100%;height:250px"></textarea>

  <!-- <script src="https://cdn.jsdelivr.net/npm/gojs/release/go-debug.js"></script> -->
  <script src="../out/go-dev.js"></script>
  <script id="code">
    const mediumModelData = {
      nodeLabels: [
        'Assigned',
        'Closed',
        'IT Support - Americas',
        'IT Support Service Desk Level 1',
        'IT Systems SRT',
        'In Progress',
        'New',
        'Process End',
        'Process Start',
        'Resolved'
      ],
      edgeLabels: [
        'Assigned --> In Progress',
        'Assigned --> Process End',
        'Assigned --> Resolved',
        'Closed --> Process End',
        'IT Support - Americas --> New',
        'IT Support - Americas --> Process End',
        'IT Support Service Desk Level 1 --> Process End',
        'IT Systems SRT --> Process End',
        'In Progress --> Process End',
        'In Progress --> Resolved',
        'New --> Assigned',
        'New --> Process End',
        'Process Start --> IT Support - Americas',
        'Process Start --> IT Support Service Desk Level 1',
        'Process Start --> IT Systems SRT',
        'Resolved --> Closed',
        'Resolved --> Process End'
      ]
    };

    /**
     * Builds a demo GoJS model based on provided node and edge labels.
     * @param {Object} param0
     * @param {string[]} param0.nodeLabels - Array of node labels
     * @param {string[]} param0.edgeLabels - Array of edge labels, with format "fromNodeLabel --> toNodeLabel"
     * @returns
     */
    function buildModel({ nodeLabels, edgeLabels }) {
      const nodes = nodeLabels.map(label => ({ key: label }));

      const edges = edgeLabels.map(label => {
        const [fromNodeLabel, toNodeLabel] = label.split('-->').map(s => s.trim());
        return { from: fromNodeLabel, to: toNodeLabel };
      });

      return { nodes, edges };
    }

    /**
     * Sets up a GoJS diagram with a custom layout and predefined node and edge templates.
     * @param {Object} param0
     * @param {go.Diagram} param0.diagram
     */
    function setupDiagram({ diagram }) {
      diagram.layout = new go.LayeredDigraphLayout({
        direction: 90, // Downward,
        setsPortSpots: false,
        layerSpacing: 70,
        columnSpacing: 30,
        initializeOption: go.LayeredDigraphLayout.InitDepthFirstIn, // go.LayeredDigraphInit.DepthFirstIn,
        alignOption: go.LayeredDigraphLayout.AlignNone, // go.LayeredDigraphAlign.None,
        packOption: go.LayeredDigraphLayout.PackStraighten,
        layeringOption: go.LayeredDigraphLayout.LayerOptimalLinkLength, // go.LayeredDigraphLayering.OptimalLinkLength,
        aggressiveOption: go.LayeredDigraphLayout.AggressiveMore, // go.LayeredDigraphAggressive.More,
        cycleRemoveOption: go.LayeredDigraphLayout.CycleDepthFirst, // go.LayeredDigraphCycleRemove.DepthFirst,
      });

      diagram.nodeTemplate = new go.Node(go.Panel.Auto, {
          //fromSpot: go.Spot.Center,
          //toSpot: go.Spot.Center,
        })
        .add(
          new go.Shape('RoundedRectangle', { fill: 'LightYellow', stroke: 'Black', parameter1: 25 }),
          new go.Panel(go.Panel.Vertical)
            .add(
              new go.TextBlock({ font: 'bold 14pt sans-serif' })
                .bind('text', '', data => data.key)
            )
        );

      diagram.linkTemplate = new go.Link({
          curve: go.Curve.Bezier,
          //curviness: 0,
          //fromPortId: 'label',
          //toPortId: 'label',
        })
        .add(
          new go.Shape({ stroke: 'Gray' }),
          new go.Shape({ toArrow: 'Standard' })
        );

      const model = buildModel(mediumModelData);
      diagram.model = new go.GraphLinksModel(model.nodes, model.edges);
    }

    const myDiagram = new go.Diagram("myDiagramDiv", {
      initialAutoScale: go.AutoScale.Uniform
    });
    setupDiagram({ diagram: myDiagram })
  </script>
</body>

</html>